Website Design, Development, Programming, Systems Analysis, Photo Editing, Graphics

Systems Analysis Context Diagram
Visio 2010

Systems Analysis Use Case Model Diagram
Visio 2010

Systems Analysis System Class Diagram
Visio 2010

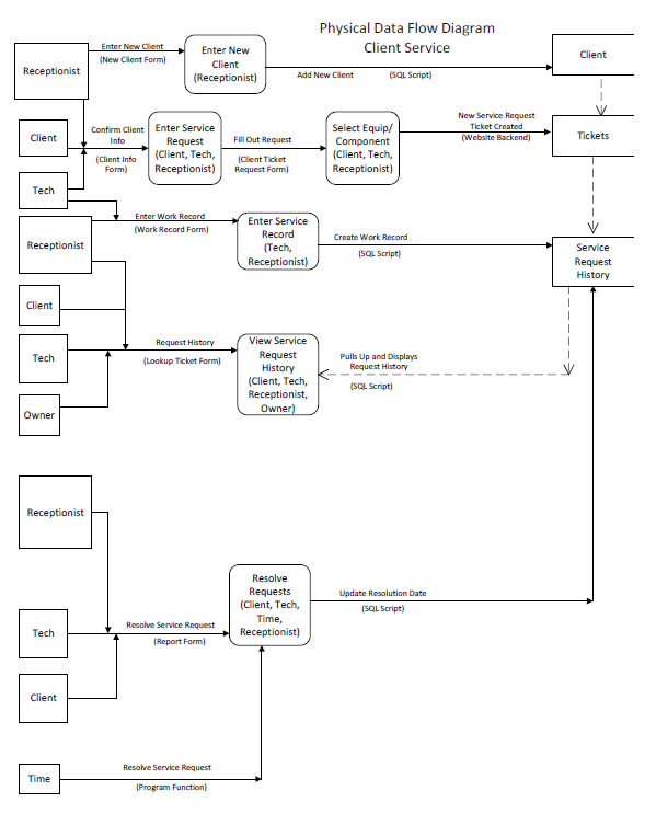
Systems Analysis Physical Data Flow Diagram for Client Service
Visio 2010
Back to Beth Shearon Digital Portfolio
Thanks for looking :) You can send me an email at
beth at bethshearon dot com
or see more about me at my personal web hub.